华峰测控:全球市场占率10%国内市场占有40%

660.jpg

公司成立于1993年,系航空航天工业部第一研究院下属企业北京光华无线电厂出资设立的全民所有制企业;2017年12月整体变更为股份有限公司。是目前国内最大的半导体测试机本土供应商和为数不多进入国际封测市场供应商体系的中国半导体设备厂商。


华峰测控深耕半导体测试设备领域,聚焦于模拟和混合信号测试设备,凭借高性能、易操作和服务优势等率先实现国产替代,达到国内领先水平,在模拟及混合信号类集成电路自动化测试系统的细分领域突破国外技术垄断,成为国内最大的半导体ATE本土供应商。客户主要集中在集成电路设计、晶圆制造、封装测试等领域,产品销往中国台湾、美国、欧洲、日本、韩国等国家和地区,是为数不多进入国际封测市场供应商体系的中国半导体设备企业。


公司在国内集成电路测试机领域市占率超过6%,其中模拟及数模混合芯片方向国内市占率40%以上、国际市占率10%左右


浮动源FOVI单板累计发货超过10000块。

公司独立开发并推出了STS 2000系列、STS 8200系列、STS 8300系列等产品,在 V/I 源、精密电压电流测量、宽禁带半导体测试和智能功率模块测试等关键方面拥有先进的核心技术。


STS 2000系列测试系统开始,公司各系列产品广泛应用于航天、航空、电子、核工业、船舶、铁路等关键领域。STS 8200 系列打破国外垄断,产品远销全球,累计装机量突破2300台。


STS 8300平台可将所有测试模块装在测试头中,具备64工位以上的并行测试能力,能够测试更高引脚数、更多工位的模拟及混合信号集成电路,是未来发展重点,目前已获得中国大陆、中国台湾和美国客户的订单。此外,公司还生产STS 6100测试系统,主要应用于频率在100MHz以下的数字集成电路测试。


近三年公司产品均价稳步提升,8250/8300系列价值量大,有望成为新的增长点。截至2019H1,公司累计装机各类测试系统超过2300套,2016-2018年单套系统均价稳步提升,2019年上半年受季节波动影响有所回落,新推出的 STS 8250/8300系列产品单套价格80万元以上,有望成为公司新的业绩增长点。


核心技术先进性:


公司形成了以基础实验室和研发部为核心的研发组织体系,基础实验室负责前沿技术追踪和研究,研发部负责从基础技术、产品技术和应用技术三个层次开展具体研发工作。为提高研发效率,研发部分为软件设计、硬件设计、PCB设计、FPGA设计和结构设计五个技术团队。


研发平台方面,公司的研发团队在同一测试技术平台从事深入研究,尽可能避免重复性开发。公司建立的研发体系,既使得公司对行业未来的发展趋势具有前瞻性的创造力,又保障了公司的研发方向具有市场敏锐度并且能够紧密贴合终端客户的实际需求,此外还降低了研发成本,有利于研发基底统一和成果共享。


关于第三代半导体:

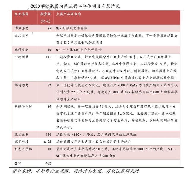
根据CASA统计,2019年全国SiC项目投资14起、GaN项目投资3起,共涉及金额265.8亿元(不含光电),同比增长54.5%。据不完全统计,2020年以来已有8家企业投资超430亿元布局第三代半导体项目,国内第三代半导体投资呈现井喷态势。


华峰测控已在第三代宽禁带半导体 功率模块方面取得了认证、量产,实现了晶圆级多工位并行测试,解决了多个 GaN 晶圆级测试的业界难题,并得到了意法半导体等公司的认可。


总体来说,华峰测控是国内最早进入半导体自动化测试设备(ATE)行业的企业之一,聚焦于模拟和混合信号测试设备领域。公司在 V/I 源、精密电压电流测量、宽禁带半导体测试等领域已形成了核心技术,在模拟及混合信号类测试系统领域性能指标处于国内领先水平,多项指标与国际一流水平持平,是为数不多进入国际封测市场供应商体系的中国半导体设备厂商。



新闻现场

新闻现场

副标题

产业风向

产业风向

副标题

深度文稿

深度文稿

副标题

副标题

欢迎投稿
提交您的文稿或供求信息并欢迎合作!
未选择文件

最多5个文件,每个5M以内

暂无文件,请上传文件
    *
    验证码
     换一张
    *
    提交
    专家在线

    专家在线

    “看见”观点

    精英

    精英

    引领革命

    合作、咨询、意见

    合作、咨询、意见

    从这里找到我们

     联系方式
    客服热线:15652822866
    邮箱:3953096060@qq.com
    15652822866
    客服邮箱:1478936923@qq.com



    ———————————————————————————————————————————————————————————————————————————————————————

    website qrcode

    Tech-works先进制造

    网站首页 | 关于我们 | 免责声明 | 联系方式 | 网站地图 | 广告服务 | 申请友链 | 推广传播 | 公司介绍 | 入驻方式